CMF海水论坛

 找回密码
 注册
查看: 19291|回复: 55

开源的高精度亚硝酸盐、磷酸盐检测仪

    [复制链接]
发表于 2022-6-27 10:40:23 | 显示全部楼层 |阅读模式 来自: 中国福建厦门
本帖最后由 xukejing 于 2022-6-27 10:54 编辑

ESP32/Arduino/Matlab兼容的开源亚硝酸盐、磷酸盐检测仪。本项目以GPL协议开源,提供传感器驱动库的源码、仪器固件源码、上位机源码、结构零件CAD图,以及详细开发文档。
详细中文版说明文档见:高精度亚硝酸盐、磷酸盐检测仪开发文档
需要3D打印的结构件见:Open-Source Photometer by xukejing
测试实物.jpg

仪器使用光度计原理,按照海水化学要素调查的国标规范GB/T 12763.4-2007,亚硝酸盐检测使用磺胺和盐酸萘乙二胺的亚硝酸重氮偶合显色反应,磷酸盐检测使用酒石酸锑钾、钼酸铵和维生素C的磷酸盐磷钼蓝显色反应。本仪器对亚硝酸盐显色反应有较高的分辨率,可正常检测0.1umol/L以下的亚硝酸盐浓度。其中亚硝酸盐检测标准浓度曲线的线性回归系数R2高达0.9985,接近实验室专业仪器,下图是实际测量鱼缸亚硝酸含量时的截图,其中1.091为测量后换算得到鱼缸亚硝酸盐测量值,R2为线性回归系数。左右两图使用不同的方式拟合标准浓度曲线,使测算结果略有不同,但浓度检测的小数点后3位都是一致的。

线性回归

线性回归


仪器使用的比色皿光程1厘米,低于国标要求。但得益于所使用的光电传感器方案具有较高的放大倍数和灵敏度,且分辨率位数高达16位,使仪器可以识别非常微小的透光度变化。甚至对于肉眼看完全透明的溶液的吸光度差异也能正常识别,可以正常定量检测纯水、矿泉水、海水之间的吸光度差别。

物料清单(总采购成本小于55元)
硬件方案对成本做了优化。单台检测仪造价的物料采购成本小于55元。如果工程批量采购,预计能低至50元以内。具体物料如下:
电子设备方面,GY-2561模块11元,微雪TSL25911模块19元,ESP32开发板15元,1颗绿光520nm 3mm LED和1颗红外850nm 3mmLED忽略不计,2个250欧电阻忽略不计,杜邦线若干忽略不计;
结构方面,外壳及传感器支架全部使用3D打印,材料用量约58克,按50元每公斤计,约3元;
标准件方面,两个10mm玻璃比色皿5元,M3x4x3 注塑预埋螺母4颗忽略不计,M3x8螺丝4颗忽略不计。
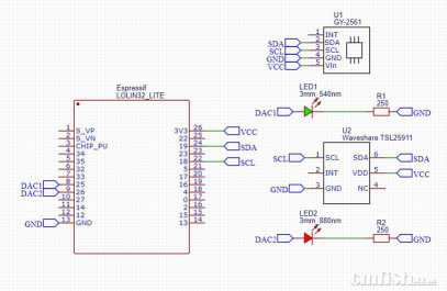
硬件原理图和接线实物图
原理图.jpg
安装设备.jpg

固件和软件源码
仪器固件、上位机软件的开源地址见:Gitee上的开源地址


致谢
感谢林博士提供的方案参考,参考文章:
林北辰,环境水体营养盐的无泵无阀低成本原位分析仪器的研发及应用[D],厦门大学
发表于 2022-6-27 15:01:47 来自手机 | 显示全部楼层 来自: 中国辽宁
回复 支持 2 反对 0

使用道具 举报

发表于 2022-7-10 15:04:52 来自手机 | 显示全部楼层 来自: 中国山东济南
大佬太牛逼了!!感谢!!正好我有打印机 元件也在淘宝搞定了 就是电路图不会看怎么办
回复 支持 1 反对 0

使用道具 举报

发表于 2022-6-28 21:13:46 来自手机 | 显示全部楼层 来自: 中国湖北武汉
太好了,民间的创造力越来越强大了!
回复 支持 1 反对 0

使用道具 举报

发表于 2022-6-27 11:01:51 | 显示全部楼层 来自: 中国山东济南
感谢分享
回复 支持 反对

使用道具 举报

发表于 2022-6-27 12:42:37 来自手机 | 显示全部楼层 来自: 中国广东揭阳
回复 支持 反对

使用道具 举报

发表于 2022-6-27 13:06:27 来自手机 | 显示全部楼层 来自: 中国江苏
回复 支持 反对

使用道具 举报

发表于 2022-6-27 15:52:24 | 显示全部楼层 来自: 中国福建福州
真厉害
回复 支持 反对

使用道具 举报

发表于 2022-6-27 20:20:50 | 显示全部楼层 来自: 中国广东梅州
这个牛逼,可以搞起来
回复 支持 反对

使用道具 举报

发表于 2022-6-27 21:45:29 | 显示全部楼层 来自: 中国四川成都
开源好啊。
回复 支持 反对

使用道具 举报

发表于 2022-6-28 00:13:01 来自手机 | 显示全部楼层 来自: 中国江苏无锡
来众筹100台
回复 支持 反对

使用道具 举报

 楼主| 发表于 2022-6-28 09:52:35 | 显示全部楼层 来自: 中国福建厦门

这个项目不直接商业化,也没必要搞套件出售。本项目的硬件方案是完全为DIY爱好者量身定做的,自行采购不会有难度。
过去开源界发生过一些有趣的事情,比如稚晖君兴致勃勃地搞了个高大上的开源项目,分享后发现即使是自动化专业出身的玩家,拿到稚晖君的设计资料后也因为加工条件限制而复现不了,最后还得找专业厂家代工。
于是,本项目为了让高中生参加科创比赛也能正常使用,考虑了玩家们的实际条件,没有在电子设备和机械工艺上设置任何绊脚石。电子零件使用的都是非常容易购买到的现成的模块,比如广盈的GY2561,微雪的TSL25911,单片机开发板更是非常便宜的ESP32;CAD零件也已考虑配合间隙,对加工精度要求不高,普通桌面级3D打印机就能胜任。
回复 支持 反对

使用道具 举报

 楼主| 发表于 2022-6-28 10:10:19 | 显示全部楼层 来自: 中国福建厦门

以前我们这些极客就探讨过用GNU开源的智能车方案造辆车,还是买一台现成的特斯拉。我们的开源方案不一定比商品闭源的性能好,但是我们任何时候都能改进它;比如我们可以换装任何车门,想装啥规格的车门就是啥,甚至车头可以左右安装两个不同型号的前灯;如果车坏了,通过详细的技术文档和可方便购买到的零件,玩家自己就可以动手修复它;最后,即使在某个版本里,它的某项功能还不完善,也可以通过GNU界的开发者们共同努力,在下个版本或下下个版本里被改进。
微信图片_20220628100729.jpg
感谢支持,虽然现在这个项目的外观还很丑陋,我们也不一定能把它做得像那些闭源商品那样美观,但是相信能给国内水族电子设备厂家一些灵感,通过来自GNU开源界的新技术技术的驱动力注入,推动水族电子设备的技术演替。
如果森森或尼特利能推出200块钱一套的水质监测仪,工业设计做得跟苹果,我们都会购买的。
回复 支持 反对

使用道具 举报

发表于 2022-6-28 19:25:45 来自手机 | 显示全部楼层 来自: 中国江苏无锡
xukejing 发表于 2022-06-28 09:52
这个项目不直接商业化,也没必要搞套件出售。本项目的硬件方案是完全为DIY爱好者量身定做的,自行采购不会有难度。
过去开源界发生过一些有趣的事情,比如稚晖君兴致勃勃地搞了个高大上的开源项目,分享后发现即使是自动化专业出身的玩家,拿到稚晖君的设计资料后也因为加工条件限制而复现不了,最后还得找专业厂家代工。
于是,本项目为了让高中生参加科创比赛也能正常使用,考虑了玩家们的实际条件,没有在电子设备和机械工艺上设置任何绊脚石。电子零件使用的都是非常容易购买到的现成的模块,比如广盈的GY2561,微雪的TSL25911,单片机开发板更是非常便宜的ESP32;CAD零件也已考虑配合间隙,对加工精度要求不高,普通桌面级3D打印机就能胜任。

实在扛不住懒
回复 支持 反对

使用道具 举报

发表于 2022-6-29 21:25:48 来自手机 | 显示全部楼层 来自: 中国天津
强烈支持!
回复 支持 反对

使用道具 举报

发表于 2022-7-1 17:16:24 | 显示全部楼层 来自: 中国山西太原
理科废柴的我,手工能力八级残废的我,默默的说一句,楼主成品化可以么,我买可以吗
回复 支持 反对

使用道具 举报

 楼主| 发表于 2022-7-2 23:18:59 | 显示全部楼层 来自: 中国福建厦门
今天更新了磷酸盐检测代码。并调配了各个浓度标准溶液测试了曲线。磷酸盐检测标准浓度曲线的线性回归系数R2为0.9950,略低于实验室专业仪器。
因为没有移液枪精确控制微量液体,我在调标准溶液时按每3滴0.1mL稀释,稍微引入了一些实验误差。但总的来说,R2还是可以看的。磷酸盐标准浓度-吸光度校准曲线、磷酸盐检测代码都已更新到我的gitee项目中。

20220702PO4.JPG

回复 支持 反对

使用道具 举报

发表于 2022-7-3 20:36:58 来自手机 | 显示全部楼层 来自: 中国广东深圳
楼主可以私信一下led的购买链接么?
回复 支持 反对

使用道具 举报

发表于 2022-7-5 11:00:46 | 显示全部楼层 来自: 中国四川成都
xukejing 发表于 2022-7-2 23:18
今天更新了磷酸盐检测代码。并调配了各个浓度标准溶液测试了曲线。磷酸盐检测标准浓度曲线的线性回归系数R2 ...

 不明觉厉
回复 支持 反对

使用道具 举报

 楼主| 发表于 2022-7-5 19:33:09 | 显示全部楼层 来自: 中国福建厦门
海新 发表于 2022-7-3 20:36
楼主可以私信一下led的购买链接么?

分别淘宝关键字
led 3mm 850nm
led 3mm 翠绿
回复 支持 反对

使用道具 举报

发表于 2022-7-9 17:05:17 来自手机 | 显示全部楼层 来自: 中国广东深圳
测量磷要配置的溶液好多,楼主有什么简单的测量方法么?
回复 支持 反对

使用道具 举报

您需要登录后才可以回帖 登录 | 注册

本版积分规则

QQ|手机版|小黑屋|Archiver|CMF海水观赏鱼网 ( 琼ICP备12003277号 )

GMT+8, 2026-3-16 20:04 , Processed in 0.086880 second(s), 24 queries .

Powered by Discuz! X3.4 Licensed

© 2001-2023 Discuz! Team.

快速回复 返回顶部 返回列表