CMF海水论坛

 找回密码
 注册
查看: 123098|回复: 56

[交流] 如何正确使用Radion XR系列灯具—— 1.预设光谱的选择及调节(版主推荐)

    [复制链接]
发表于 2019-7-9 21:33:42 | 显示全部楼层 |阅读模式 来自: 中国内蒙古乌兰察布
本帖最后由 飒枫 于 2022-5-12 15:21 编辑

前言:
作为一位下海不到半年的鱼友,我是幸运的。
论坛上各位前辈,无论我们是否谋面,都无私的给予了我很多帮助,让我少走弯路、克服难题。
在这里对他们表示由衷的感谢!

所谓赠人玫瑰,手有余香。我也想尽自己所能,为像我这样的新手做点什么。
作为一个XR30 G4 pro的用户,我很难找到一个详细且有说服力的灯具使用指导。
Radion灯具毕竟是价值不菲的东西,能够物尽其用当然更好。

于是我斗胆撰写了《如何正确使用radionXR系列灯具》的文章,分为两篇,给和我有同样困扰的鱼友一些参考。
第1篇:我翻译了Coral Lab的白皮书,可以系统了解Radion XR灯具的调教原理、光谱设置的依据、不同饲养条件下光谱的选择,以及一些其他建议。
第2篇:我翻译了BRStv对于XR G4系列的测试,并根据测试,分析整理了不同情况下《灯具型号的选择和亮度的设置》(稍后发出)。

系统的翻译和整理,让我对Radion灯具有了较为全面的了解,也发现了一些论坛里关于灯具使用建议的疑义。
我会把个人的理解写出来,供大家讨论、拍砖。
这个版本暂定为1.0吧,收到各位大神的砖头,我会不断更新完善。

此外,这种义务劳动其实挺耗费时间和精力,做这件事情的初衷也是鱼友间的交流。
所以,在您转载(或其他非商用途)时,请注明出处,也算是对咱们论坛的一种支持吧。

以下是正文,都是在Coral Lab的pdf上直接修改,都是图片且字号较小,请放大观看。
想看结论的直接最后两P,也可以直接下载后文的pdf链接。

感谢“七星动物园的老刘”帮我校对!


ReefWholesale_CoralLab_Page_01.jpg
ReefWholesale_CoralLab_Page_03.jpg
ReefWholesale_CoralLab_Page_04.jpg
ReefWholesale_CoralLab_Page_05.jpg
ReefWholesale_CoralLab_Page_06.jpg
ReefWholesale_CoralLab_Page_07.jpg
ReefWholesale_CoralLab_Page_08.jpg
ReefWholesale_CoralLab_Page_09.jpg
ReefWholesale_CoralLab_Page_10.jpg
ReefWholesale_CoralLab_Page_11.jpg
ReefWholesale_CoralLab_Page_12.jpg
ReefWholesale_CoralLab_Page_13.jpg
ReefWholesale_CoralLab_Page_14.jpg
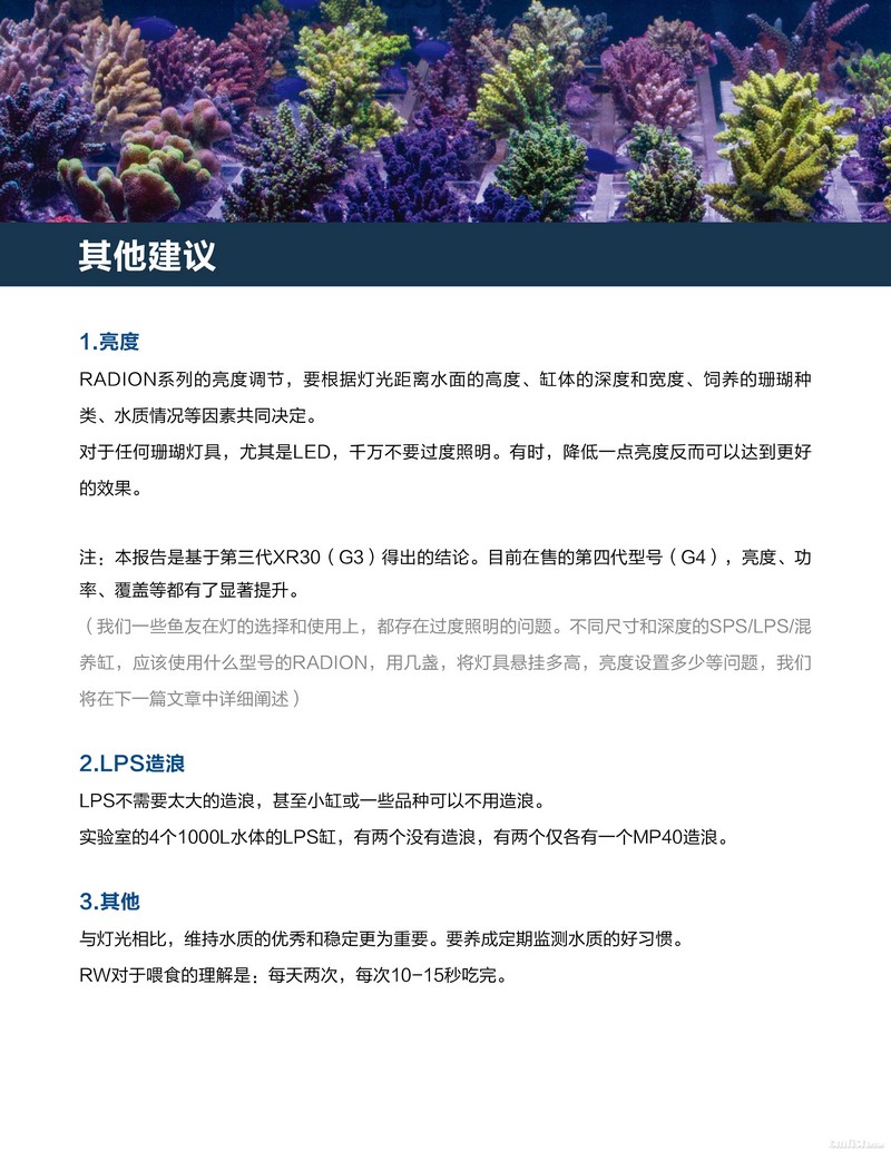
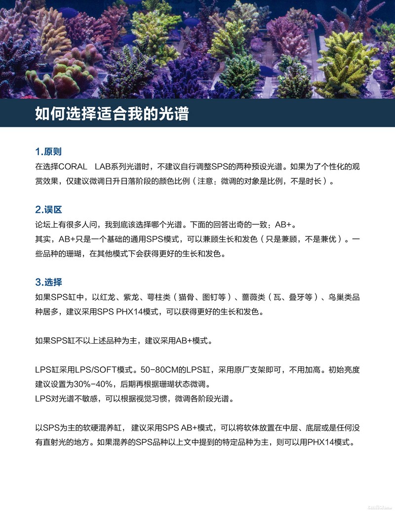
ReefWholesale_CoralLab-总结1.jpg




PDF下载:
密码:nyza

ReefWholesale_CoralLab-总结2.jpg

评分

参与人数 1威望 +100 金币 +100 收起 理由
舞一夜 + 100 + 100 很给力!

查看全部评分

发表于 2019-7-9 21:52:25 来自手机 | 显示全部楼层 来自: 中国广西北海
以后可能会用到,厉害了!谢谢分享
回复 支持 反对

使用道具 举报

发表于 2019-7-9 22:07:03 来自手机 | 显示全部楼层 来自: 中国山东青岛
回复 支持 反对

使用道具 举报

 楼主| 发表于 2019-7-9 22:16:16 | 显示全部楼层 来自: 中国内蒙古乌兰察布
舞一夜 发表于 2019-7-9 21:37
牛批,厉害了,给鱼友造福了

谢谢您的鼓励,就是个搬运工

评分

参与人数 1威望 +100 金币 +100 收起 理由
舞一夜 + 100 + 100 谦逊

查看全部评分

回复 支持 反对

使用道具 举报

发表于 2019-7-9 22:40:04 来自手机 | 显示全部楼层 来自: 中国北京
看着kh挺高啊~
回复 支持 反对

使用道具 举报

发表于 2019-7-9 22:44:39 来自手机 | 显示全部楼层 来自: 中国北京
功劳大大的,造福鱼油。有一处错字
回复 支持 反对

使用道具 举报

发表于 2019-7-9 22:58:12 来自手机 | 显示全部楼层 来自: 中国广东深圳
CMF 大师级别的技术贴!
回复 支持 反对

使用道具 举报

发表于 2019-7-9 23:02:10 来自手机 | 显示全部楼层 来自: 中国
回复 支持 反对

使用道具 举报

 楼主| 发表于 2019-7-9 23:10:58 | 显示全部楼层 来自: 中国内蒙古乌兰察布
bbqlover 发表于 2019-7-9 22:44
功劳大大的,造福鱼油。有一处错字

谢谢您,马上改

评分

参与人数 1威望 +100 金币 +100 收起 理由
舞一夜 + 100 + 100 谦逊

查看全部评分

回复 支持 反对

使用道具 举报

发表于 2019-7-9 23:14:35 来自手机 | 显示全部楼层 来自: 中国黑龙江哈尔滨
非常感谢这样的鱼友
回复 支持 反对

使用道具 举报

发表于 2019-7-9 23:25:12 来自手机 | 显示全部楼层 来自: 中国北京
牛逼,预测xr要大卖,哈哈
回复 支持 反对

使用道具 举报

发表于 2019-7-9 23:31:04 来自手机 | 显示全部楼层 来自: 中国
感谢大神,让我们能更直观更清楚了解自己花了几千块大洋购买的神灯,还是那个道理啊,好东西除了贵,没其他毛病,便宜东西除了便宜,全是毛病
回复 支持 反对

使用道具 举报

 楼主| 发表于 2019-7-9 23:42:56 | 显示全部楼层 来自: 中国内蒙古乌兰察布
dragon2268 发表于 2019-7-9 23:25
牛逼,预测xr要大卖,哈哈

帮我盯着销量,我要分成
回复 支持 反对

使用道具 举报

发表于 2019-7-9 23:52:48 来自手机 | 显示全部楼层 来自: 中国安徽
好东西 等我资金充裕了也换xr
回复 支持 反对

使用道具 举报

发表于 2019-7-10 00:00:06 来自手机 | 显示全部楼层 来自: 中国天津
谢谢分享!
回复 支持 反对

使用道具 举报

发表于 2019-7-10 00:22:56 来自手机 | 显示全部楼层 来自: 中国北京
楼主好人!好样的!
回复 支持 反对

使用道具 举报

发表于 2019-7-10 06:50:13 来自手机 | 显示全部楼层 来自: 中国山西运城
期待楼主把AI也出个白皮书把,帮顶
回复 支持 反对

使用道具 举报

发表于 2019-7-10 07:16:56 来自手机 | 显示全部楼层 来自: 中国河北
厉害了 收藏了,谢谢楼主分享
回复 支持 反对

使用道具 举报

发表于 2019-7-10 07:22:59 | 显示全部楼层 来自: 中国河北石家庄
翻译的很好!
这篇之前还可以配合看下这个:
https://ecotechmarine.com/wp-con ... Corals_CoralLab.pdf
这样 水流 灯光 两大最有影响的因素就齐全了。
回复 支持 反对

使用道具 举报

发表于 2019-7-10 08:34:09 来自手机 | 显示全部楼层 来自: 中国北京
厉害了
回复 支持 反对

使用道具 举报

发表于 2019-7-10 09:16:11 来自手机 | 显示全部楼层 来自: 中国北京
这个是老版本的说明书不过也很感谢分享!
回复 支持 反对

使用道具 举报

您需要登录后才可以回帖 登录 | 注册

本版积分规则

QQ|手机版|小黑屋|Archiver|CMF海水观赏鱼网 ( 琼ICP备12003277号 )

GMT+8, 2025-12-15 18:23 , Processed in 0.098955 second(s), 24 queries .

Powered by Discuz! X3.4 Licensed

© 2001-2023 Discuz! Team.

快速回复 返回顶部 返回列表