CMF海水论坛

 找回密码
 注册
查看: 5949|回复: 16

【开源项目】分享一个WIFI控制的小小补光灯的设计

  [复制链接]
发表于 2021-1-26 21:28:38 | 显示全部楼层 |阅读模式 来自: 中国四川资阳
IMG_20210126_212024.jpg

发表于 2021-1-26 22:28:52 来自手机 | 显示全部楼层 来自: 中国吉林长春
回复 支持 2 反对 0

使用道具 举报

 楼主| 发表于 2021-1-27 13:37:47 | 显示全部楼层 来自: 中国四川资阳
电路部分:
LED驱动:驱动芯片采用MT7201+,三颗3WLED串联,输入电压略高于LED总压降,改变测环电阻的大小可以改变最大平均电流,详见MT7201的数据手册
1.png

回复 支持 1 反对 0

使用道具 举报

 楼主| 发表于 2021-1-26 21:35:19 | 显示全部楼层 来自: 中国四川资阳
事先申明:本项目这意图是降低大家做灯的门槛,提供灯具个性化定制的方法,我将会把项目用到的PCB,程序以及CAD图纸全部公开,但一个人的力量毕竟是有限的,希望有更多的人加入并完善本项目。如果大家有什么好的想法,希望不要藏着掖着,共同发展,这才是开源的最终目的。
回复 支持 反对

使用道具 举报

发表于 2021-1-27 10:21:33 | 显示全部楼层 来自: 中国四川成都
厉害,不过不会wifi方面的知识。
回复 支持 反对

使用道具 举报

发表于 2021-1-27 12:50:01 | 显示全部楼层 来自: 中国江苏南京
可以加我一个吗?我也在做灯  
回复 支持 反对

使用道具 举报

 楼主| 发表于 2021-1-28 20:43:01 来自手机 | 显示全部楼层 来自: 中国四川成都
格式化 发表于 2021-01-27 12:50
可以加我一个吗?我也在做灯  

当然。好像在淘宝上看过你开的店?
回复 支持 反对

使用道具 举报

发表于 2021-1-29 14:24:26 | 显示全部楼层 来自: 中国江苏南京
蓝.海 发表于 2021-1-28 20:43
当然。好像在淘宝上看过你开的店?

是的,我有店铺,不过是淡水的。准备下海玩玩
回复 支持 反对

使用道具 举报

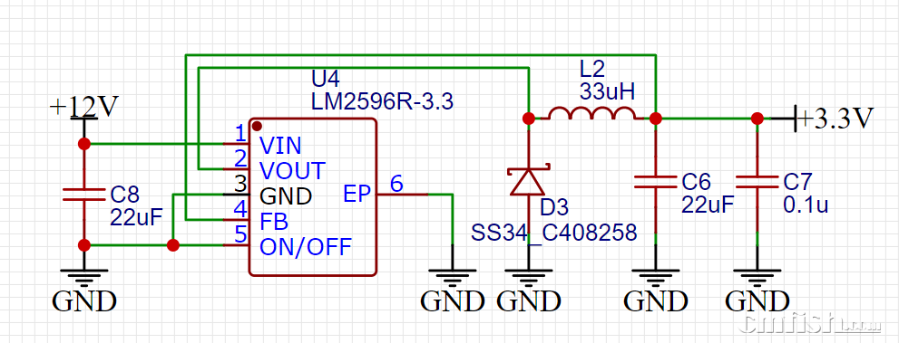
 楼主| 发表于 2021-1-29 22:08:32 | 显示全部楼层 来自: 中国四川资阳
电源部分,LM2596-3.3,没什么好说的
1.png
回复 支持 反对

使用道具 举报

 楼主| 发表于 2021-1-29 22:13:35 | 显示全部楼层 来自: 中国四川资阳
主控,ESP8266
2.png
回复 支持 反对

使用道具 举报

 楼主| 发表于 2021-1-29 22:14:58 | 显示全部楼层 来自: 中国四川资阳
本帖最后由 蓝.海 于 2021-1-29 22:18 编辑

时钟芯片,DS3231,虽然可以网络对时,但实践中并不总是有效
QQ截图20210129221038.png
回复 支持 反对

使用道具 举报

 楼主| 发表于 2021-1-29 22:15:59 | 显示全部楼层 来自: 中国四川资阳
月光灯和风扇驱动电路
QQ截图20210129221108.png
回复 支持 反对

使用道具 举报

发表于 2021-2-1 16:22:18 | 显示全部楼层 来自: 中国福建福州
回复 支持 反对

使用道具 举报

 楼主| 发表于 2021-2-8 11:07:50 来自手机 | 显示全部楼层 来自: 中国四川资阳
目前界面是做成这样了,还是感觉不满意,还在改改改
回复 支持 反对

使用道具 举报

发表于 2021-10-5 12:55:22 来自手机 | 显示全部楼层 来自: 中国广东东莞
大佬,源码可以分享一下嘛,我也想d一个灯,现在卡在日出日落那了,不知道要怎么写。还有个问题,如果我恒压电源,是不是可以不用驱动,加个mos管直接控制灯的亮度啊
回复 支持 反对

使用道具 举报

发表于 2021-10-13 21:32:51 来自手机 | 显示全部楼层 来自: 中国江苏
希望有后续更新
回复 支持 反对

使用道具 举报

发表于 2023-1-11 11:59:41 | 显示全部楼层 来自: 中国河北保定
大佬,源码可以分享一下嘛,程序写的真好
回复 支持 反对

使用道具 举报

您需要登录后才可以回帖 登录 | 注册

本版积分规则

QQ|手机版|小黑屋|Archiver|CMF海水观赏鱼网 ( 琼ICP备12003277号 )

GMT+8, 2026-3-11 02:51 , Processed in 0.091819 second(s), 25 queries .

Powered by Discuz! X3.4 Licensed

© 2001-2023 Discuz! Team.

快速回复 返回顶部 返回列表